🕒 Reading time: 3 minutes


From Waiting Rooms to Video Rooms: How COVID Made Me Human Designer
In early 2020, COVID-19 disrupted outpatient healthcare across India. Doctors had to cancel in-person appointments, and patients struggled to access medical support.
Clinics resorted to third-party video platforms, but these were never designed for healthcare workflows.
That’s when our client (a large healthcare group ALKEM) initiated Connect2Clinic. A platform to digitize appointment booking, patient consultations, medical records, and follow-ups, across mobile, tablet, and web platforms.
Let's get start..
My Role


As the Design Lead, I was responsible for:
• Conducting research with doctors and patients
• Defining workflows and interaction models
• Designing mobile-first UI for Android, iOS, and web
• Creating an interactive prototype and testing it with users
• Collaborating with product managers and dev teams
For patients:
⛔ Difficulty booking appointments (confusing flows, lack of clarity)
⛔ Missed consultations due to no reminders
⛔ Lack of digital prescriptions or follow-up tracking
For doctors:
⛔ Scattered tools for appointments, video calls, and prescriptions
⛔ No visibility into patient history or real-time schedules
⛔ Limited support for managing multiple clinics or practices
Key Problems..
We began by talking to the people who would actually use the product:
• 15 doctors (general practitioners and specialists)
• 25+ patients (ranging from tech-savvy millennials to senior citizens)
We used structured interviews, empathy mapping, and journey mapping to understand their
challenges with current digital tools.
Example Insight:
One senior doctor shared that he often resorted to phone calls because the video tools were too complex
for his staff and patients. Patients mentioned forgetting appointments or not receiving confirmations at all.
These interviews revealed not just UX issues but operational and emotional gaps.
Our Research Approach
Design Process
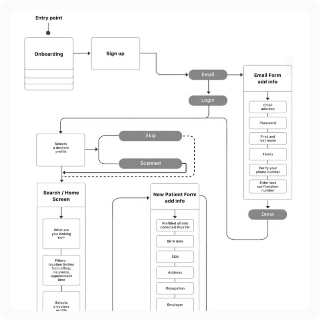
1. Information Architecture & Flow Mapping:
We mapped ideal workflows for both personas doctors and patients. Starting from appointment booking to post-consultation follow-ups.
2. High-Fidelity Wireframes:
We skipped traditional low-fidelity wireframes early on because doctors preferred seeing how the final interface might actually look. We used high-fidelity mockups and real content to speed up validation.
3. Design System:
We created a scalable design system with:
• Accessible color palette and typography
• Reusable components (buttons, cards, prescription modules, etc.)
• Layouts optimized for different screen sizes
4. Interactive Prototypes & Testing:
We developed clickable prototypes in Adobe XD and conducted usability testing with real doctors and patients. This helped us quickly iterate and validate booking flows, video consultations, and digital prescription delivery.








Key Features We Designed
• Seamless appointment booking with real-time availability
• Digital prescriptions and automated reminders
• Centralized doctor dashboard to manage patient records
• Secure, encrypted chat and video consultation
• Responsive UI across mobile, tablet, and web
• Multi-clinic management for doctors with multiple practices
📈 Outcomes
✅ 30% reduction in missed appointments (better scheduling + reminders)
✅ 20% drop in admin workload (streamlined digital tools)
✅ 20,000+ doctors onboarded within the first 6 months
✅ Higher adoption by both patients and doctors especially senior users
✅ Positive feedback on ease of navigation and clear, professional design
💡 In healthcare design, clarity and simplicity matter more than clever UX patterns
💡 Interactive prototypes helped bridge the communication gap with non-design stakeholders
💡 Research is not just about collecting feedback it’s about seeing how people adapt in real-life workflows
This project strengthened my ability to design for multi-platform ecosystems, work with diverse stakeholder groups, and balance user empathy with business goals all under a tight delivery 🤐🤐 schedule.
What I Learned


How i redesigned the homepage for one of India’s
Top Insurance brands
From waiting rooms to video rooms: How COVID made me human designer
The first phase of the project was done in 3 months.
It took a lot of back and forth..






